项目案例
APP案例
微信小程序
微信公众号
智能设备
电商商城
企业网站
管理系统
其他案例
联系我们

了解更多详细信息请致电

4000-670-790

或给我们留言

在线留言

您所在的位置: 首页 > 项目案例 > 其他案例 >

客户简介
中国电信山东分公司,于2002年10月注册成立。资产总额超过130亿元,员工超过10000人,是目前“天上有卫星、空中有移动通信、地面有宽带互联网”的全业务综合信息服务提供商。积极推进 “光网城市”建设,大力发展城镇光纤到户,扩大农村地区宽带网络覆盖范围。经过几年来的持续转型,山东电信的综合信息化能力不断提升,逐步在政府、行业、企业和公共领域等信息化应用方面形成特色和亮点,特别是在城市应急联动、煤矿安全监控、海洋救援、森林防火、综合办公、数字集群调度以及物流、销售等20多个项目上得到优势应用,多项综合信息化产品拥有自主知识产权。
2009年3月17日,中国电信集团与山东省人民政府签署了战略合作框架协议,山东电信全面推进协议落实,实施了电子政务、平安城市、数字医院、海洋e通、智慧矿山、数字校园等30大类256个项目的信息化解决方案,有力推动了全省信息化进程。

 

 
客户现状

泰安电信希望可以通过校园宽带广告推送可以让校园的学生免费使用电信宽带,并且在此基础上增加看广告收红包等功能。泰安电信在为校园学生提供宽带服务时,无法将自己的广告信息植入到宽带使用过程中,无法做到宽带业务完整功能的实现,并且,现在泰安电信所办理的业务比较单一,无法满足泰安电信业务功能的完整实现。这主要表现在:
  1.无法向使用电信宽带的用户随机推送广告。
  2.无法做到供网区域的区域管理。
  3.用户信息繁杂没有统一进行管理的平台。

 
解决方案

 

通过对泰安电信的需求调研,创新梦想依托公司拥有多年开发经验的技术团队、业内严禁的八步开发流程,为其定制开发了一款校园宽带广告推送软件,这款校园宽带广告推送软件主要包括了前台广告播放平台和后台管理系统两部分,实现了向使用电信宽带的学生推送广告的功能。
该平台功能结构图如下:
功能模块:
1.前台
  用户注册:主要是登录用户注册帐号的功能。用户登录后才能使用校园宽带。
  在线升级更新:版本更新后的在线升级功能,使用户能够使用最新版本。
  广告播放:包括付费取消广告、支付界面、广告互动、设置。主要是添加的用户权限,
  功能:主要为用户使用宽带过程中的广告播放模块展现模块。模块主要以全屏的形式展现,广告播放完成后即可关闭。
2.后台
  管理员登录:主要是后台管理员登录的功能。
  广告管理:包括广告列表、播放方案管理。
  功能:此模块主要为广告的管理模块。主要管理前台的播放的广告内容,广告时间等基本信息。
  用户管理:包括用户列表、注册号预导入、区域管理、付费对账单、支付周期维护
  统计报表:包括播放统计、自由用户统计、免费宽带用户
  系统设置:包括管理员列表
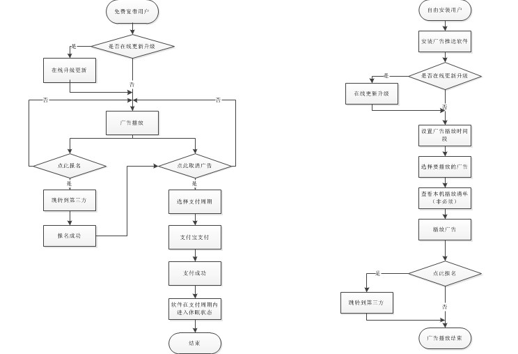
1.首先用户需要在推送软件上注册账户,用户选择所在校区与用户类型。
2.对于免费宽带用户来说,需要填写宽带帐号,填写验证码,注册成功。对于自由安装用户首先需要自动获取注册码,填写支付宝账户名,然后填写支付宝帐号,填写推荐人帐号,最后填写验证码就可注册成功了。
3.广告推送的过程:首先用户登陆后会受到提醒:是否在线更新升级,接下来是广告播放阶段。可以点击取消广告,也可点击报名,跳转到第三方,即可报名成功,如果选在取消广告,选择支付周期,支付宝支付,支付成功后软件在支付周期内进入睡眠状态。

 

 
使用效果

泰安电信通过使用我们为其开发的校园宽带广告推送软件实现了向免费使用电信宽带的校园学生推送广告的功能,从而实现广告盈利。


创新梦想:www.szcxmx.com】个性化软件定制开发商家!提供专业的网站开发、软件定制、手机APP开发、微信开发、小程序定制服务!

本文关键字:
业务咨询
咨询在线客服
合作咨询
咨询在线客服

我们的微信

我们的微博

点击图标进入帮助中心